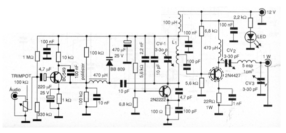
Encontramos este circuito en una documentación de 2004. El trimmer es común de 30 pF o 40 pF y los datos de las bobinas están en el propio diagrama. El transistor de salida debe estar dotado de un disipador de calor. La fuente de 12 V debe tener una excelente filtración o se puede utilizar una batería de coche. Las bobinas pueden ser elaboradas con hilo 22 o 24.




