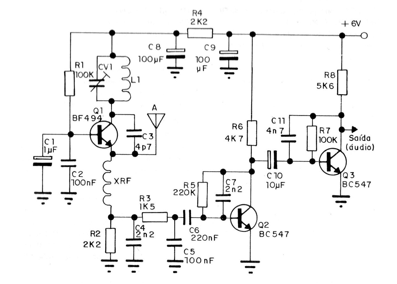
Este circuito está indicado para la operación en un sistema en frecuencias de 27 MHz a 100 MHz con el decodificador del circuito anterior CIR13480 y el codificador del CIR13479. El circuito tiene buena sensibilidad y la bobina L depende del rango de operación del circuito. Para algo alrededor de 100 MHz enrolle 4 espiras de hilo 24 o 26 y, forma de 1 cm sin núcleo.




