El circuito integrado utilizado en este circuito de los años 90 no es muy común actualmente. Se puede utilizar un paso transmisor equivalente con transistores, como se muestra en otros circuitos de este sitio. El circuito tiene como bobina 3 + 2 espiras de hilo 30 o 32 en un núcleo de 0,5 cm para L1. L2 consiste en 2 espiras sobre L1.
Escucha Inalámbrico con el LM302 (CIR5937S)
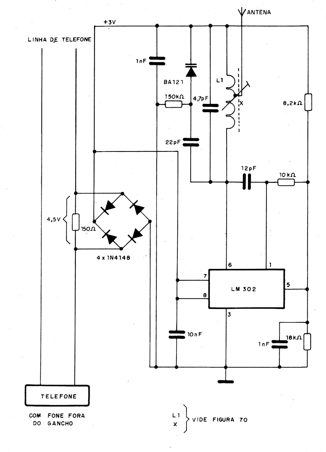
El circuito integrado utilizado en este circuito de los años 90 no es muy común actualmente. Se puede utilizar un paso transmisor equivalente con transistores, como se muestra en otros circuitos de este sitio. El circuito tiene como bobina 3 + 2 espiras de hilo 30 o 32 en un núcleo de 0,5 cm para L1. L2 consiste en 2 espiras sobre L1.




