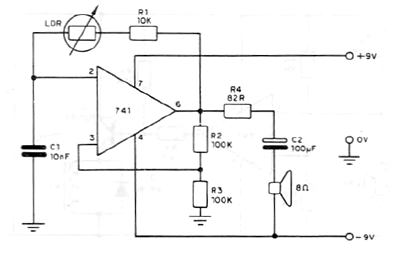
La frecuencia del sonido emitido por el altavoz en este circuito depende de la intensidad de la luz incidente en el sensor. La fuente de alimentación es simétrica y C1 determina la frecuencia central del circuito, pudiendo ser alterada en el rango de valores entre 2,2 nF y 220 nF típicamente. Tensiones simétricas de 6 a 12 V se pueden utilizar así como amplificadores operacionales equivalentes.




