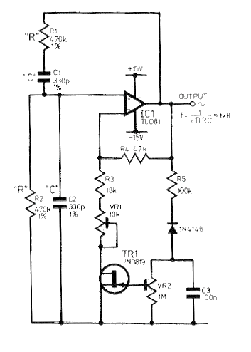
Este oscilador fue sugerido en un artículo publicado por la revista Practical Electronics, edición de 1987. Se trata de un oscilador de audio con señal senoidal de buena calidad cuya simetría se puede ajustar en VR1 y VR2. El transistor de efecto de campo admite equivalente como el BF245. La fuente de alimentación debe ser simétrica. La fórmula para calcular la frecuencia en función de R y C se da junto a la salida del circuito. Ver más en la sección de matemáticas para la electrónica en este sitio.




