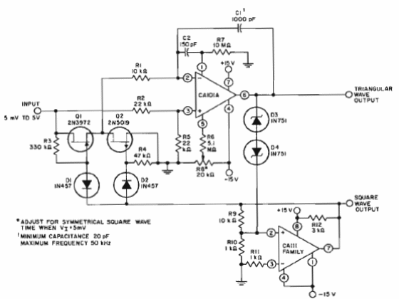
Este circuito fue obtenido en el manual de circuitos integrados lineales de la RCA de 1972. El comparador integrado es CMOS pudiendo ser usados tipos más modernos, así como los FET que deben ser complementarios. La señal de salida es triangular con amplitud determinada por los diodos zener. La fuente de alimentación debe ser simétrica.




