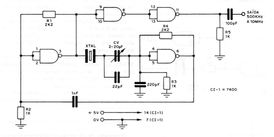
El circuito presentado en la figura es similar al anterior (CIR2951S), excepto por el hecho de que dos puertos NAND adicionales de un 7400 se utilizan para proporcionar un aislamiento entre el oscilador y la salida, con una excitación de mayor potencia. Las características de este circuito son las mismas del anterior, excepto por el aislamiento de CC, dado por el condensador de 100 pF de la salida. El trimmer CV también sirve para ajustar el punto de funcionamiento y resistencias adicionales de polarización y desacoplamiento permiten mayor estabilidad. La alimentación también debe realizarse con una tensión de 5V.




