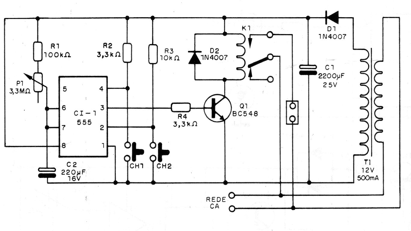
Con un capacitor mayor esta minuteria puede alcanzar tiempo que llegan a 1 hora, por ejemplo, usando un buen condensador de 2 200 uF para C2. Para los valores indicados la temporización es de unos minutos. La carga controlada que se apaga después del tiempo programa o se conecta si los contactos del relé se cambian, depende de la capacidad de los contactos de este relé. El circuito es de una documentación de 1993




