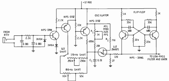
Este circuito fue encontrado en una antigua documentación de telecomunicaciones si se trata de manipulación de señales AFSK. Los transistores pueden ser reemplazados por equivalentes modernos y los transistores unijunción también. La salida del circuito se conecta al transmisor.




