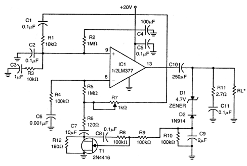
El circuito integrado LM377 de National semiconductor consiste en un amplificador de audio de baja potencia. Este componente no es más simple de obtener, pero el circuito se puede implementar con amplificadores similares. El circuito genera una señal de audio que depende de C1 y C2. El FET puede ser el BF245 y para otros amplificadores se pueden emplear otras tensiones de alimentación. La carga es del orden de 4 a 16 ohms, y la potencia de poco más de 1 W. La señal generada es senoidal.




