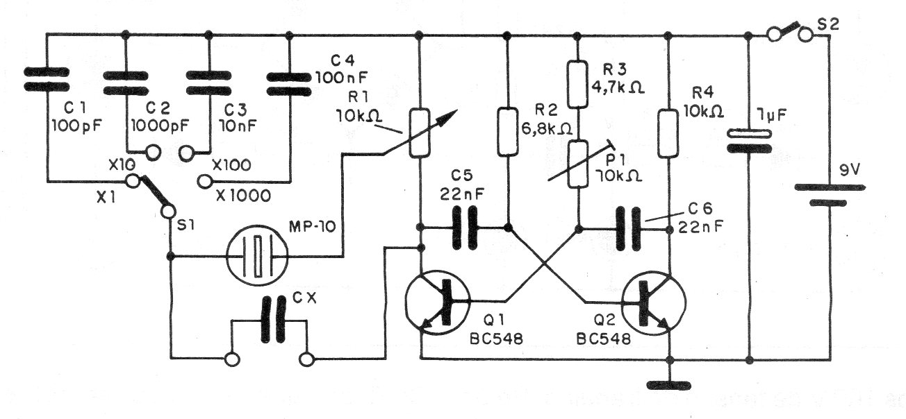
Este circuito se ha encontrado en una documentación técnica antigua, pero es actual por los componentes que utiliza. Se trata de un puente para medida de capacitaciones que puede calibrarse con la ayuda de capacitores de valores conocidos. El ajuste de nulo y consecuente lectura de la capacitancia se realiza en P1. El transductor puede ser cualquier cápsula piezoeléctrica común.




