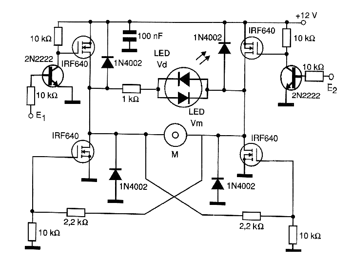
Este puente completo tiene como característica adicional dos LED que indican el sentido de rotación del motor controlado. El puente hace uso de MOSFETs de potencia debiendo ser escogidos tipos de acuerdo con la corriente del motor controlado. Estos transistores deben estar dotados de disipadores de calor. El puente se puede controlar tanto por signos de 3 como de 5 V y la situación 11 está prohibida.




