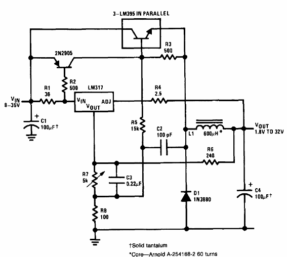
Encontramos este circuito para fuente clave en una documentación técnica de National Semiconductor. Los circuitos integrados y el transistor deben estar dotados de radiadores de calor.

Encontramos este circuito para fuente clave en una documentación técnica de National Semiconductor. Los circuitos integrados y el transistor deben estar dotados de radiadores de calor.
