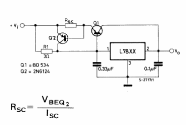
El circuito mostrado es del manual de circuitos integrados lineales de la SGS de 1982. El L78xx es equivalente al 78xx común y los transistores pueden ser sustituidos por equivalentes según la corriente de salida. La fórmula permite calcular Rsc para la corriente máxima en que el circuito debe actuar para protección.




