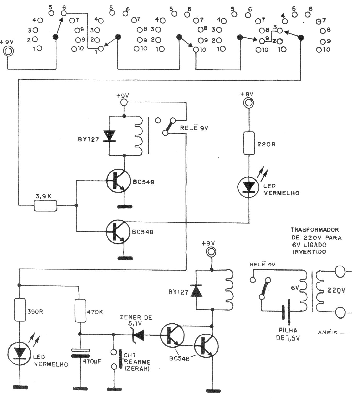
Encontramos este juego en una publicación de 1987. El juego coloca dos anillos, uno en el dado de cada mano y acciona el circuito. Él tiene entonces dos minutos para encontrar la combinación que desata el circuito. Si esto no ocurre, al final de la temporización el relé acciona y produce un pulso que da un buen choque en el jugador. Ver que el choque es sólo un pulso, no continuando, incluso con el relé accionado. El circuito debe entonces ser restablecido para un nuevo intento.




