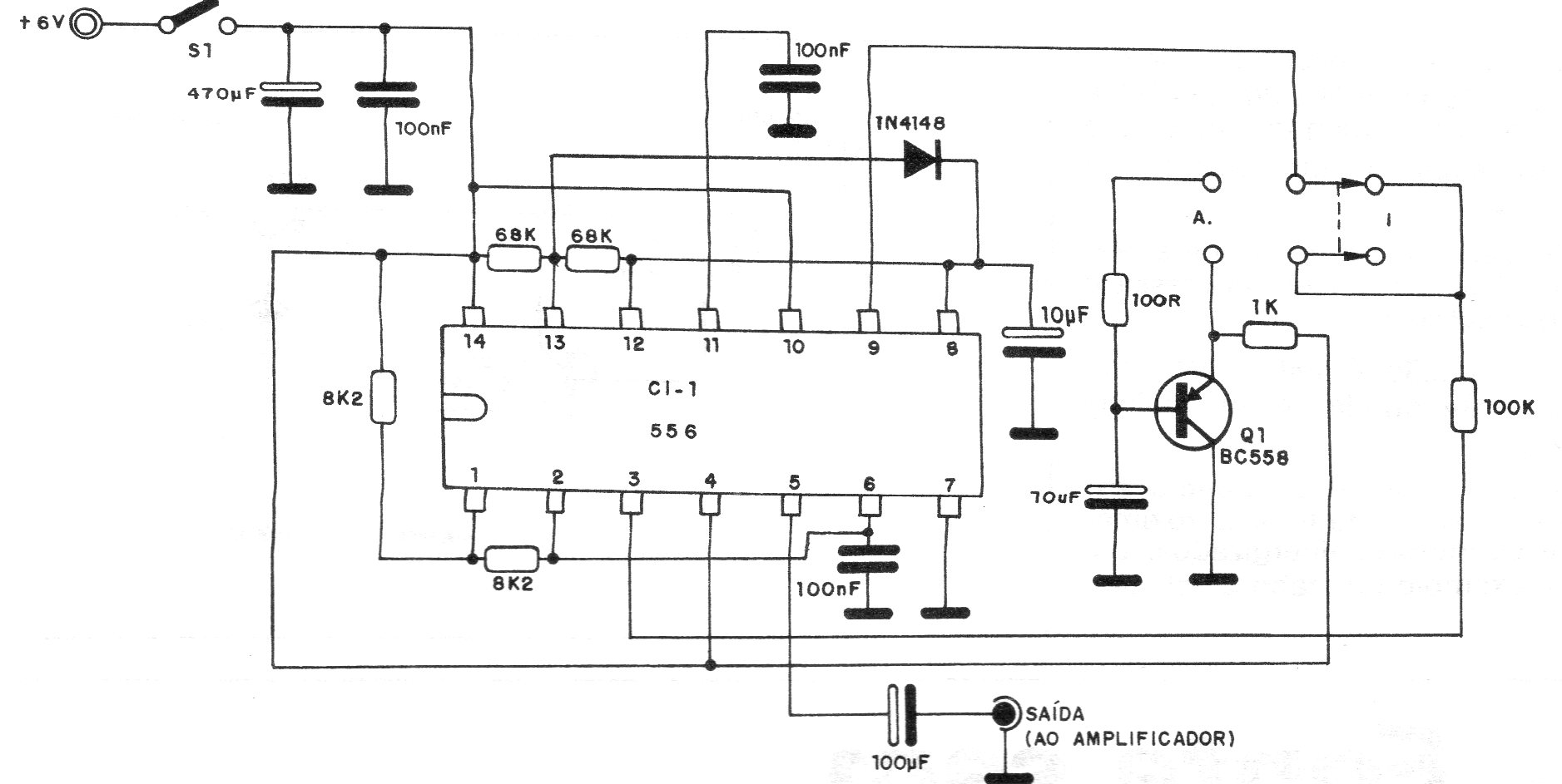
Encontramos este circuito en una publicación de 1987, pero todavía es actual. Por la clave podemos conmutar los sonidos producidos pasando de la sirena inglesa a la sirena americana. El circuito debe conectarse a un buen amplificador. La alimentación se realiza por una tensión de 6 V. Se utilizó un 555 doble (556), pero se pueden utilizar los 555 comunes separados.




