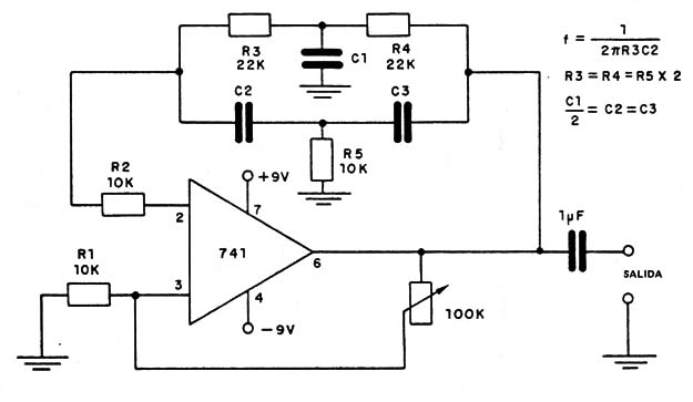
Este oscilador de doble T con amplificador operacional produce señales en una banda de frecuencias que depende de los valores de los componentes usados. Junto al diagrama está la fórmula que se usa para determinar los valores de los componentes en función de la frecuencia. La fuente debe ser simétrica con tensión entre 9 y 15V.

Oscilador Doble T com el 741



