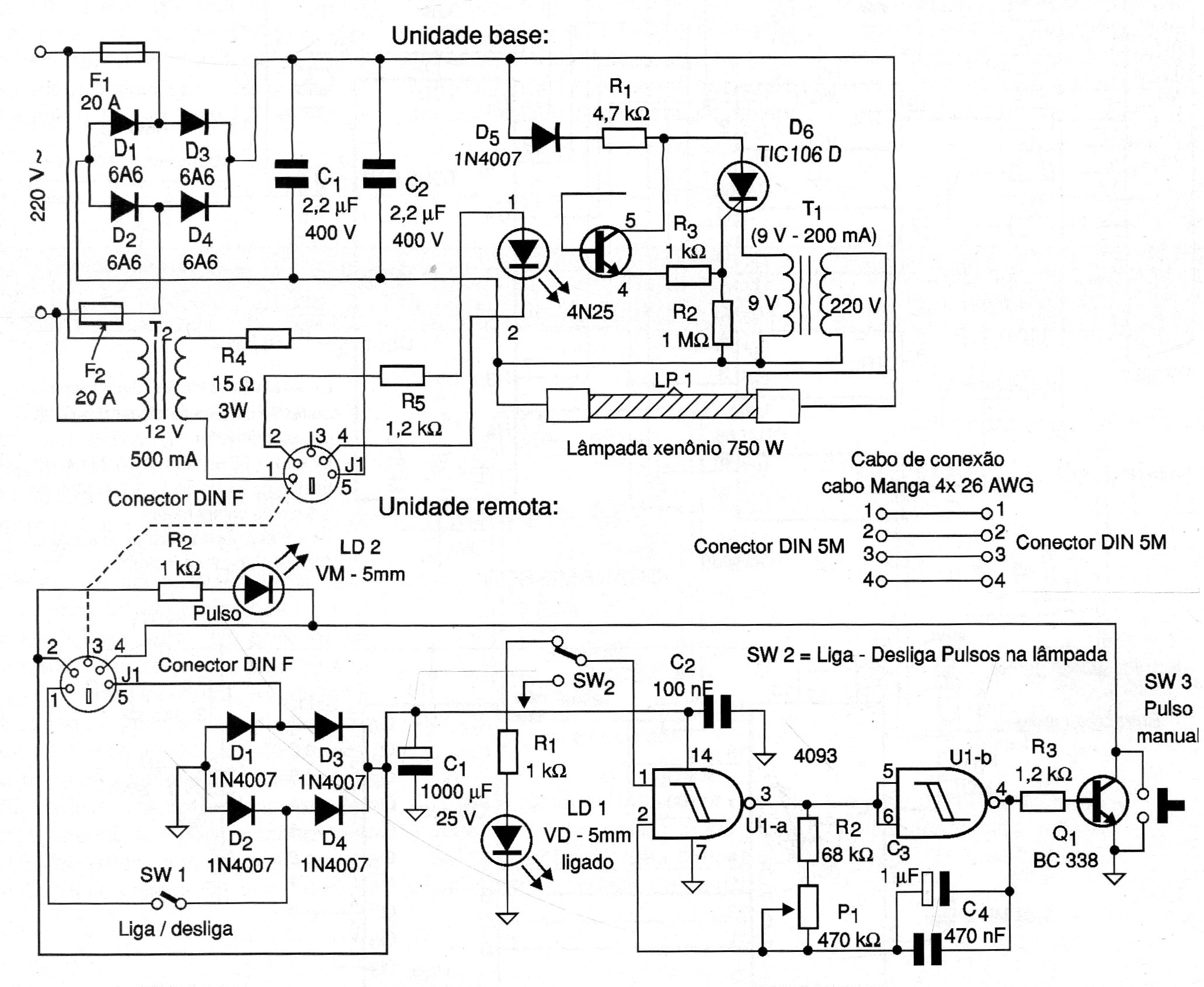
Encontramos este circuito en una documentación de 2006. El circuito tiene dos partes: una base donde tenemos el sector de alta tensión y una unidad remota donde tenemos el oscilador ajustable que determina el ritmo de los intermitentes de la lámpara. Lo que se hace es básicamente rectificar y luego filtrar la corriente alterna de la red, cargando dos condensadores C1 y C2. En ese punto tenemos una tensión continua de aproximadamente 325 V. Cuando la unidad de la base recibe un pulso de la unidad remota, T1 genera un pulso de alta tensión en el terminal de control de la lámpara disparándola. Con eso, C1 y C2 descargan, siendo inmediatamente cargados para un nuevo flash. El transformador T1 es del tipo común, utilizado en fuentes con primario de 220 V conectado a la lámpara y el secundario de 6 o 9 V, conectado a un SCR disparador. El transformador T2 debe tener un primario de 220 V y secundario de 12 V con 500 mA. Observe que el circuito funciona sólo en 220 V y necesita una corriente de 15,8 A en frecuencia máxima. Es importante observar que este tipo de circuito se calienta mucho en funcionamiento debiendo ser instalado en caja de metal debidamente puesta a tierra. El lector debe tener cuidado en su manejo debido a las altas tensiones presentes. Cuando sea necesario manipularlo desconecte de la red y descargue C1 y C2 con un resistor de 220 ohmios x 3 W. Se pueden cambiar las resistencias y condensadores para obtener otras frecuencias de operación. La unidad remota puede ser remota, instalada junto a una mesa de sonido. Se recomienda el uso de placa de fibra para ese montaje. SW1 se enciende y apaga, SW2 interrumpe los flashes y SW3 da un pulso manual mientras que P1 ajusta la frecuencia.




