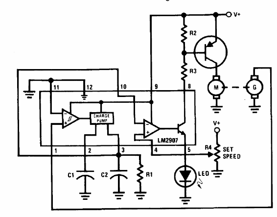
Este circuito es sugerido por el Linar Applications Handbook de National Semiconductor, controlando un motor DC que posea un sensor tacométrico (G). El transistor debe elegirse de acuerdo con la corriente del motor y la tensión de alimentación.

Este circuito es sugerido por el Linar Applications Handbook de National Semiconductor, controlando un motor DC que posea un sensor tacométrico (G). El transistor debe elegirse de acuerdo con la corriente del motor y la tensión de alimentación.
