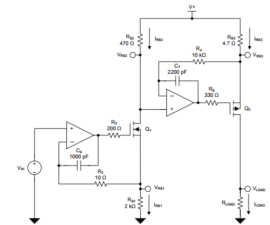
El amplificador operacional OPA188 de Texas Instruments es del tipo RRO que se indica para aplicaciones en instrumentación. En la figura tenemos un circuito de un convertidor "High Side" (lado positivo de la alimentación) que convierte tensiones en corrientes en el rango de 0 mA a 100 mA. El rango de tensiones de entrada es 0 a 2 V. La tensión de alimentación es de 5 V. El datasheet de este amplificador está en: http://www.ti.com/lit/ds/symlink/opa188-q1.pdf .




