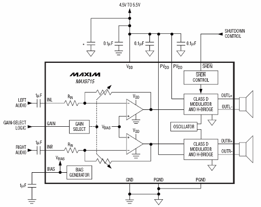
El amplificador mostrado presentado se basa en el circuito integrado MAX9715 de Maxim (www.maxim-ic.com) proporcionando una potencia de salida de hasta 2,8 W con tensiones de alimentación en el rango de 4,5 a 5,5 V con carga de carga 4 ohmios. El circuito opera en Clase d que le garantiza una eficiencia que llega al 87%. La distorsión es muy baja, sólo el 0,06% en 1 kHz. Para este amplificador es posible programar la ganancia en +10,5 dB o +9,0 dB y la PSRR es de 71 dB a 1 kHz. Además, el circuito integrado utilizado tiene protección contra cortocircuito y protección térmica. La carcasa es el QFN-EP de 16 pines. Entre las aplicaciones sugeridas por Maxim tenemos proyectores LCD, sonido portátil, estaciones multimedia y portátiles. En la figura siguiente tenemos la envoltura del MAX9715. Dado el alto rendimiento del circuito, no es necesario realizar el montaje en disipador de calor.





