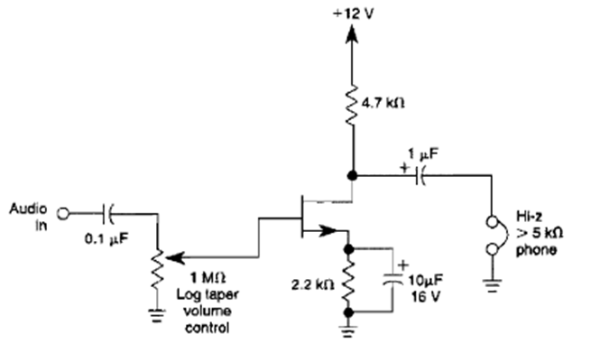
Este circuito de auriculares de alta impedancia se encontró en un William Sheets de la década de 1990. Su potencia es baja, pero su alta impedancia de entrada lo hace útil para aplicaciones de radio de galena.
En el circuito de la figura tenemos una aplicación de un transistor como oscilador. Para ello,...
La acción rápida de conmutación del 4093 ayuda a obtener un circuito de interruptor nocturno que no se...
La frecuencia de este oscilador depende de los capacitores y valores típicos para los resistores son...