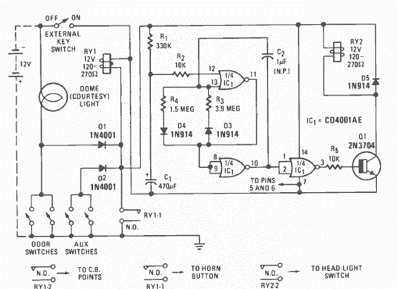
Esta es la versión del circuito anterior para vehículos con masa positiva. El circuito es de una Radio Electrónica de diciembre de 1976. Se incluye sirena.
La frecuencia máxima de este oscilador, en el caso de 100 kHz, depende del funcionamiento utilizado. La...
Este circuito utiliza un resonador cerámico de 455 kHz u otra frecuencia para fijar su frecuencia de...
El proyecto presentado es interesante, pues permite la determinación de la velocidad de reacción de...