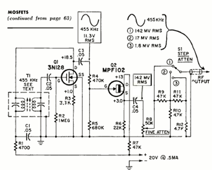
Encontramos este circuito en una revista de Radio Electronics de diciembre de 1969. El circuito utiliza un MOSFET de baja potencia que es poco común en la actualidad.
La fuente de alimentación de 5 V con capacidad de corriente de hasta 1,5 A, mostrada en la figura...
Esta es una broma inofensiva para quien le gusta dar golpes en los demás. Un capacitor cargado, seguro...
Este circuito se puede utilizar en el coche, para mantener la luz de cortesía encendida después de la...