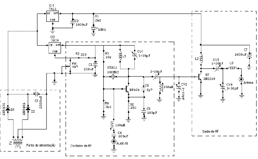
Este circuito fue enviado por nuestro colaborador, Adriano Muniz Moura – Pirapora-MG. El transmisor presentado tiene una potencia de 1W y puede utilizarse como emisora FM experimental y presentarse en ferias científicas. El oscilador, que es el circuito más importante de este proyecto, se puede utilizar en proyectos de mayor potencia. El oscilador además de tener su control de estabilización controlado por un control de voltaje que realiza el potenciómetro Pot1, tiene un cristal oscilador (en el proyecto de 100Mhz) que puede ser de cualquier valor para la banda FM. La etapa de salida tiene un transistor tipo 2N2219 pero se pueden utilizar otros, como el 2N2218, el 2N3866 y/o para una potencia ligeramente superior el 2N3553 (2W). Los recortadores utilizados son de porcelana o plástico de 3-30 pF o 3-50 pF. Los inductores son de tipo comercial y las bobinas se fabrican de la siguiente manera:
L1 está formado por 6 vueltas de alambre 10 de 8mm de diámetro sin alma.
L2 está formado por 9 vueltas de alambre 20 de 1 cm de diámetro sin núcleo.
L3 está formado por 3 vueltas de alambre 16 de 1 cm de diámetro, también sin núcleo.
Se deben utilizar disipadores de calor en los transistores y para el ajuste utilizar una lámpara como carga. Los pasos de diseño deben estar blindados para una mayor calidad de la señal. Los condensadores son del tipo cerámico y deben tener voltajes superiores a 25V. Para utilizar este tipo de equipos se deben respetar las restricciones legales. Utilice un blindaje para separar las etapas de oscilación, amplificador y fuente de alimentación con las etapas debidamente conectadas a tierra. Si se produce ruido durante la transmisión, utilice condensadores de hasta un máximo de 4700 μF funcionando junto con el condensador C1 de 2200 μF. El transistor de salida Q2 debe estar equipado con un disipador de calor ya que tiende a calentarse durante el funcionamiento del equipo. Cabe destacar que las conexiones deben ser lo más cortas posibles para evitar zumbidos y el cable de la antena debe ser coaxial de buena calidad.




