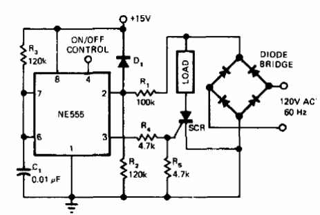
En la figura tenemos el modo de utilizar el 555 como disparador de SCRs en el paso por cero. El circuito es de una documentación de 1977. El 555 funciona como el monoestable redisparando a cada medio ciclo de la tensión de alimentación. Diodos y SCR deben tener especificaciones de acuerdo con la carga controlada.




