Los capacitores C2, C3 y C4 determinan la frecuencia de este oscilador simple. El transistor puede ser equivalente de propósito general.

Oscilador con un transistor
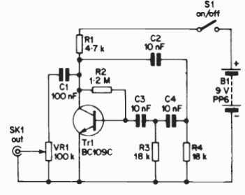
Los capacitores C2, C3 y C4 determinan la frecuencia de este oscilador simple. El transistor puede ser equivalente de propósito general.
