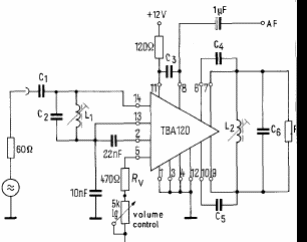
Este circuito se obtuvo del manual de circuitos integrados de Siemens de 1976. Es el circuito para aplicar el TBA 120 como demodulador de FM.

Demodulador FM TBA120
Este circuito se obtuvo del manual de circuitos integrados de Siemens de 1976. Es el circuito para aplicar el TBA 120 como demodulador de FM.
