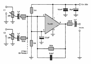
Esta configuración aparece en otra parte de esta sección con variaciones. Lo obtuvimos de una documentación extranjera. Se pueden agregar más entradas al circuito.

Mezclador con FET
Esta configuración aparece en otra parte de esta sección con variaciones. Lo obtuvimos de una documentación extranjera. Se pueden agregar más entradas al circuito.
