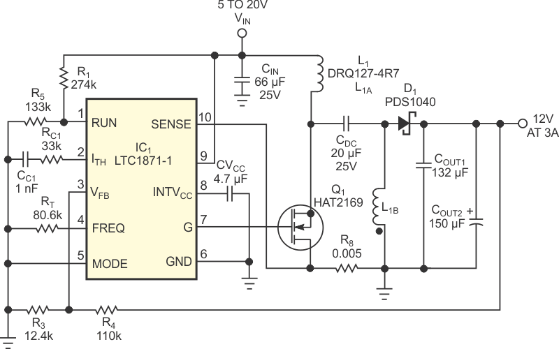
Basado en el LTC3862, este circuito consta de un convertidor CC-CC capaz de funcionar con tensiones de entrada inferiores a los deseados en la salida. MOSFET admite equivalente.

 

Fuente de alimentación 12 V x 3 A
Fuente de alimentación 12 V x 3 A | Haga click en la imagen para ampliar |