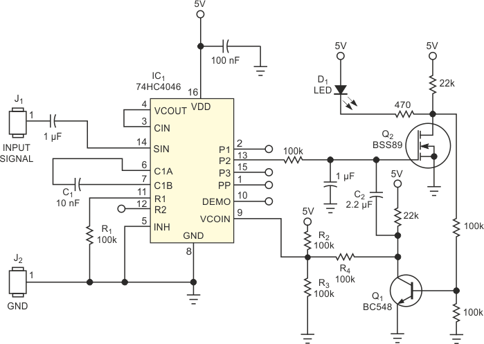
Basado en la lógica NXP 74HC, este circuito se puede adaptar para varios usos. El circuito también se puede utilizar con alimentación de 12 V y el circuito se puede reemplazar con un PLL 4046 común.

 

Comparador de frecuencia
Comparador de frecuencia | Haga click en la imagen para ampliar |