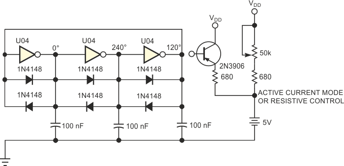
Basado en circuitos digitales 74HC, este circuito genera señales en tres fases. La frecuencia depende de los capacitores y el transistor es un tipo de propósito general. El punto de oscilación se establece en el potenciómetro.

 

Oscilador trifásico
Oscilador trifásico | Haga click en la imagen para ampliar |