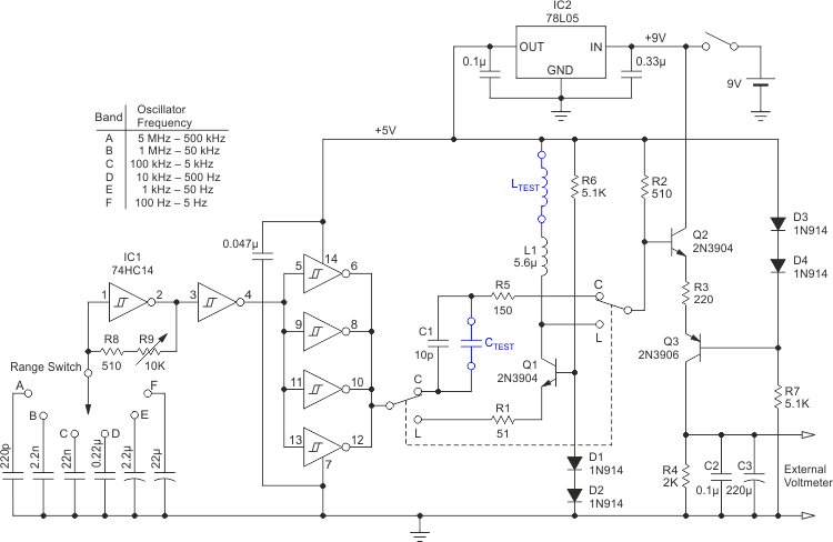
Con el circuito que se muestra es posible medir capacitancias e inductancias usando un multímetro ordinario. Los componentes son comunes y el ajuste debe realizarse en base a componentes de valores conocidos.

 

Medidor de inductancia y capacitancia
Medidor de inductancia y capacitancia | Haga click en la imagen para ampliar |