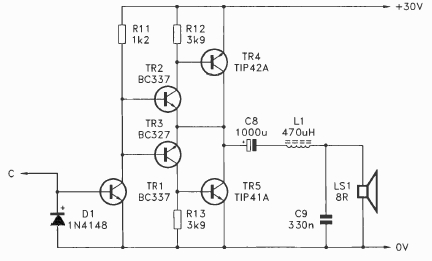
Este amplificador de unos pocos watts de potencia se encuentra en la documentación inglesa de 1995. Los transistores de potencia deben estar equipados con disipadores de calor.

Amplificador de potencia
Este amplificador de unos pocos watts de potencia se encuentra en la documentación inglesa de 1995. Los transistores de potencia deben estar equipados con disipadores de calor.
