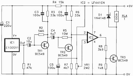
Usando un sensor de período, este circuito activa un relé cuando ocurren cambios de presión. El circuito es de una documentación en inglés de 1995. El relé está de acuerdo con la tensión de alimentación.

Detector de cambio de presión
Usando un sensor de período, este circuito activa un relé cuando ocurren cambios de presión. El circuito es de una documentación en inglés de 1995. El relé está de acuerdo con la tensión de alimentación.
