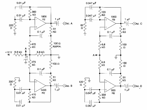
Usando 4 amplificadores operacionales, este circuito genera 4 tonos diferentes. El circuito es de una documentación americana de los años 90. Los amplificadores operacionales son del tipo TL084.

Oscilador de 4 tonos
Usando 4 amplificadores operacionales, este circuito genera 4 tonos diferentes. El circuito es de una documentación americana de los años 90. Los amplificadores operacionales son del tipo TL084.
