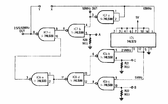
Este circuito se encontró en una radioelectrónica de los años 90. Proporciona señales de frecuencia más baja desde un generador de patrones de 10 MHz.

Divisor de frecuencia para estándar de 10 MHz
Este circuito se encontró en una radioelectrónica de los años 90. Proporciona señales de frecuencia más baja desde un generador de patrones de 10 MHz.
