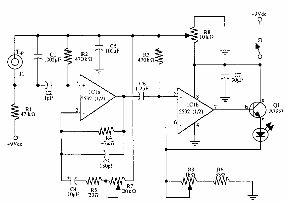
Encontrado en documentación de los años 90, este circuito utiliza componentes de la época. Se pueden emplear componentes equivalentes en una versión moderna.

Receptor para comunicador óptico
Encontrado en documentación de los años 90, este circuito utiliza componentes de la época. Se pueden emplear componentes equivalentes en una versión moderna.
