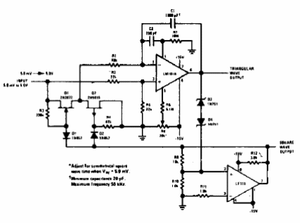
Este circuito se encontró en la documentación estadounidense de la década de 1980. Los operativos utilizados son de esa época. Se pueden utilizar amplificadores operacionales modernos con adaptaciones.

Oscilador controlado por tensión de 10 Hz a 10 kHz



