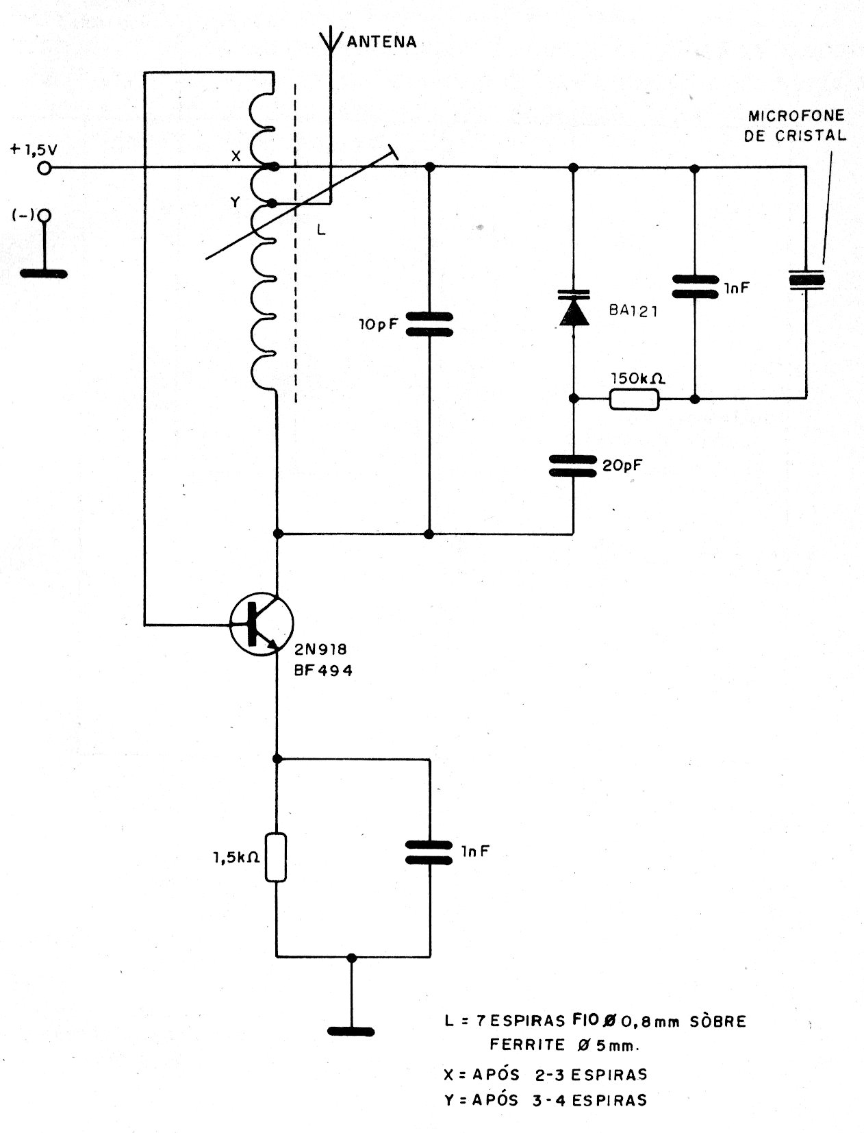
Este circuito funciona con una sola pila, proporcionando un alcance de unas pocas decenas de metros, lo encontramos en un libro espía de los años 80. Las características de la bobina se dan al lado del diagrama. La antena es de 15 a 30 cm.
Este circuito funciona con una sola pila, proporcionando un alcance de unas pocas decenas de metros, lo encontramos en un libro espía de los años 80. Las características de la bobina se dan al lado del diagrama. La antena es de 15 a 30 cm.