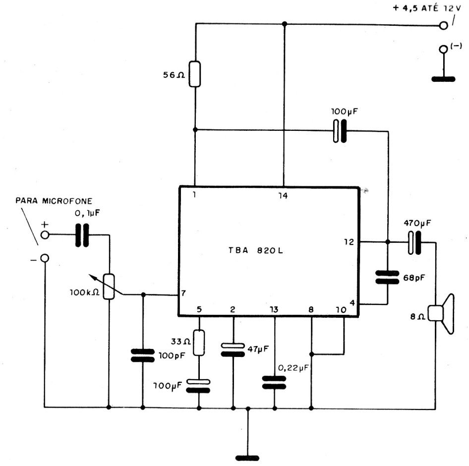
En la publicación en la que encontramos este circuito, se sugiere para aplicaciones de escucha clandestina (espionaje). Es un circuito con un integrado que no es muy común en la actualidad, pero tiene una excelente sensibilidad con micrófonos de cerámica o de alta impedancia.




