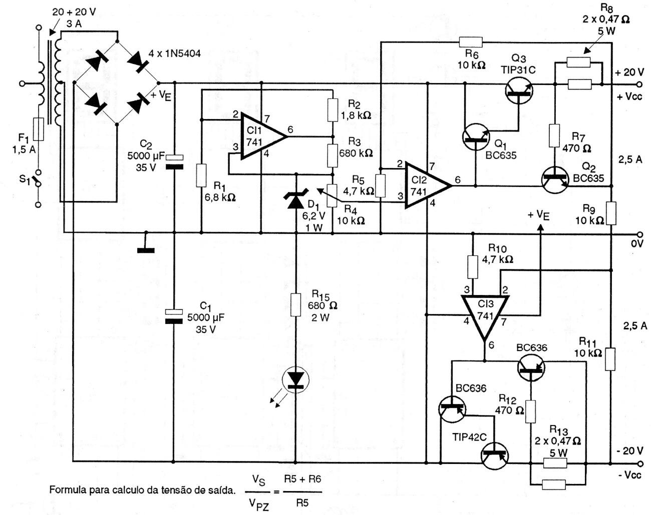
Encontramos este circuito en una documentación de 1997. Los transistores de potencia deben tener buenos disipadores de calor. El circuito tiene su salida ajustada en el trimpot. El transformador es de 3 A, pero la corriente máxima es de 2,5 A.
Encontramos este circuito en una documentación de 1997. Los transistores de potencia deben tener buenos disipadores de calor. El circuito tiene su salida ajustada en el trimpot. El transformador es de 3 A, pero la corriente máxima es de 2,5 A.