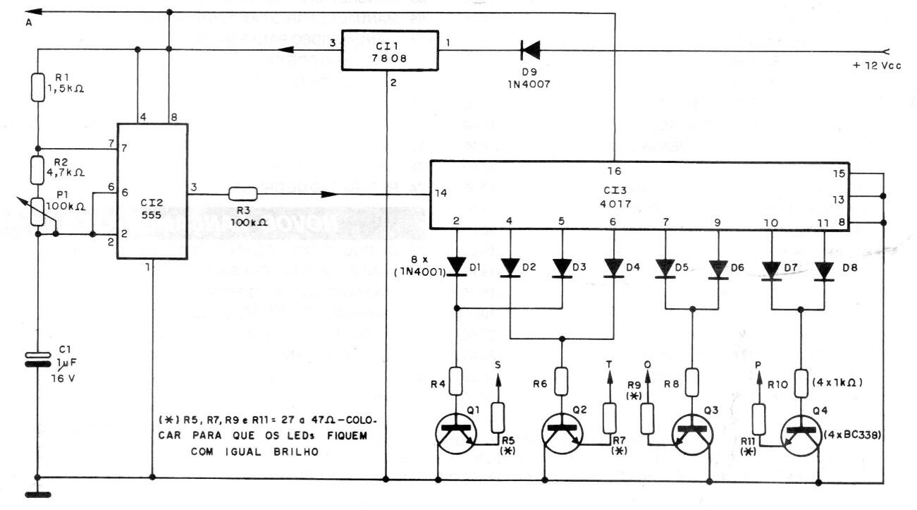
Este circuito consta de un secuencial que se activa al pisar el pedal del freno (luz de freno). El circuito utiliza 4 o más LED que están conectados a los emisores de los transistores y los valores de los resistores dependen del brillo deseado o la cantidad de LED. La frecuencia del efecto se ajusta en el potenciómetro.




