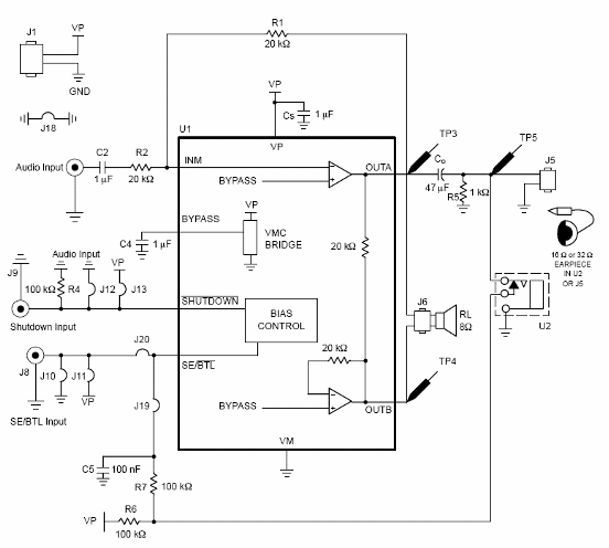
El circuito que se muestra en la figura es sugerido por ON Semiconductor (www.onsemi.com), basado en su circuito integrado NCP4896. Es un amplificador que puede proporcionar 1 W de potencia en configuración BTL con una carga de 8 ohms desde una alimentación de 5 V. Este circuito también suministra 250 mW con una alimentación de 2,6 V y 90 mW con una carga de 32 ohms. y alimentación de 5 V. El dispositivo proporciona una alta calidad de audio y requiere pocos componentes externos. También encontramos la función de apagado por bajo consumo de lógica externa. El rango de tensiones de alimentación es de 2,2 V a 5,5 V y la carcasa del circuito integrado es Flip-Chip de 9 pinos. El dispositivo también puede excitar cargas capacitivas de hasta 1 nF y lo tengo configurable externamente. Como el circuito tiene un excelente PSRR, se puede alimentar directamente con una batería sin la necesidad de insertar un LDO.




