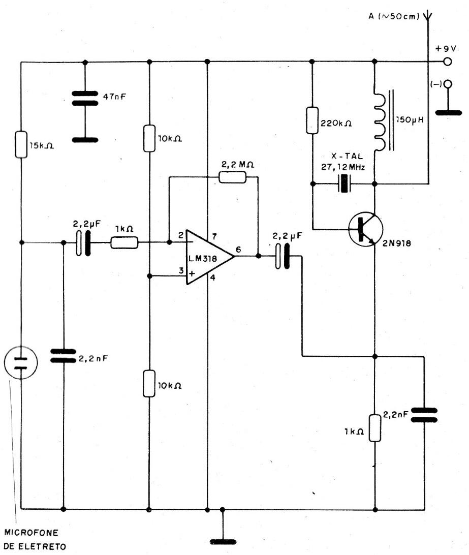
Este transmisor se encontró en una documentación de 1993, pero se puede ensamblar con operacionales como el 741. El transistor en sí puede ser el 2N2218. El alcance depende de la sensibilidad del receptor y de las condiciones de propagación.
Este transmisor se encontró en una documentación de 1993, pero se puede ensamblar con operacionales como el 741. El transistor en sí puede ser el 2N2218. El alcance depende de la sensibilidad del receptor y de las condiciones de propagación.