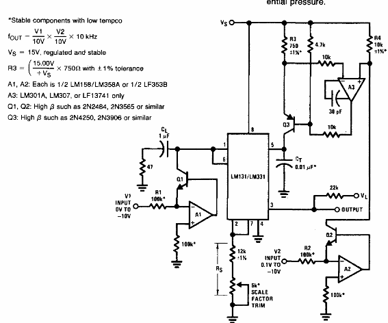
El circuito presentado convierte el producto entre dos tensiones en una frecuencia en una escala estable, de acuerdo con la fórmula dada al lado del diagrama. El circuito es de la documentación de National Semiconductor de 1994.

Convertidor de producto de tensiones a frecuencia LM311



