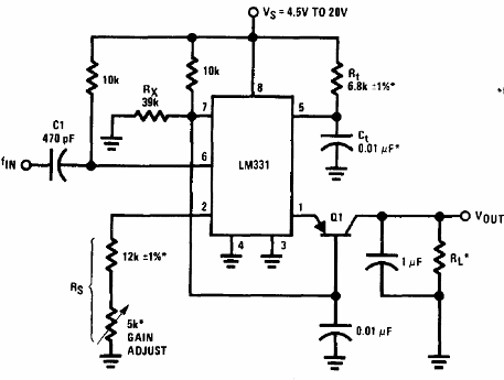
Este circuito se obtuvo en el Manual de Aplicaciones Lineales del National Semiconductor de 1994. El transistor puede ser el BC558 o cualquier PNP de propósito general. La no linealidad del circuito es 0,006%.

Convertidor de frecuencia avoltaje estable LM331



