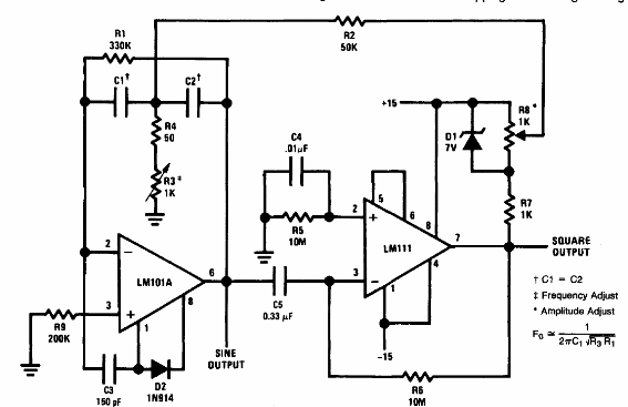
El circuito que se muestra es del Manual de Aplicaciones Lineales de National Semiconductor de 1994. Se pueden probar amplificadores operacionales equivalentes más modernos. La fórmula para calcular los componentes se adjunta al diagrama.

Oscilador sinusoidal sintonizable



