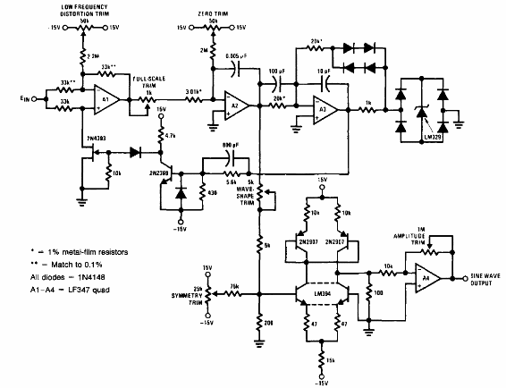
Este circuito se encontró en el Manual de Aplicaciones Lineales de National Semiconductors de 1994. Algunos de los componentes utilizados no son fáciles de obtener, pero se pueden utilizar equivalentes.

Oscilador controlado por tensión CIR19441S
Este circuito se encontró en el Manual de Aplicaciones Lineales de National Semiconductors de 1994. Algunos de los componentes utilizados no son fáciles de obtener, pero se pueden utilizar equivalentes.
