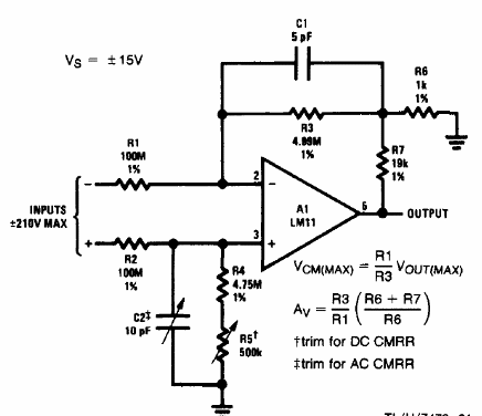
Encontramos este circuito en una documentación técnica de National Semiconductor en 1994. El LM11 es poco común hoy en día, pero el circuito se puede implementar con equivalentes modernos que tienen las mismas características.

Amplificador diferencial para alta tensión de entrada



